Skip to content
ArchiMate Resources for FREE

FREE ArchiMate Articles, Tutorials, Samples, Tool & More

Secondary Navigation Menu

Menu
  • Main Page
  • Bookmarks & Resources

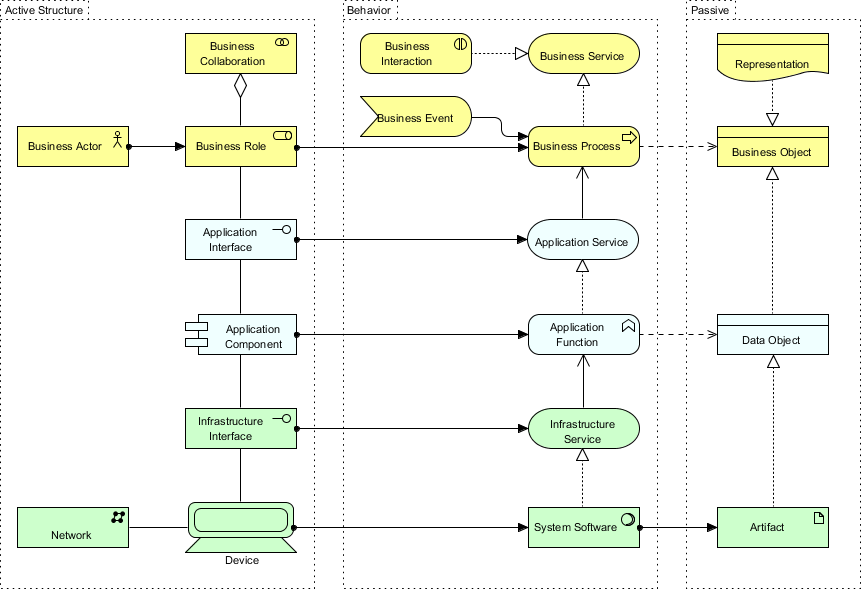
Comprehensive Case Study: Understanding ArchiMate Key Concepts » img_678f6dca1e953

img_678f6dca1e953

Read More →

2025-01-21

Product

  • Features
  • Editions
  • Try Now
  • Pricing
  • Visual Paradigm Online

Support

  • Forums
  • Submit Ticket
  • Customer Service

Learn

  • Community Circle
  • Know-how
  • Demo Videos
  • Tutorials
  • Documents

About

  • Visual Paradigm
  • Newsroom
  • YouTube Channel
  • Academic Program